This page contains a high-level documentation of the research software analysed, designed and developed by King’s Digital Lab (KDL) for the The Community of the Realm in Scotland, 1249-1424: history, law and charters in a recreated kingdom (COTR) research project.
Please refer to the Guideline section on the COTR website for the historical and research perspective on the project and ways to cite our work.
KDL team: Paul Caton, Ginestra Ferraro, Brian Maher, Geoffroy Noël, Miguel Vieira.
All Unified Modeling Language (UML) diagrams below were drawn with Modelio you can download the complete model and diagrams in a single Modelio zip file or download the model in XMI format: UML 2.1, UML 2.4 or UML-EMF 3.0. Note that although the XMI format is standard but isn’t rarely well exchanged among UML editors. Also note that XMI files don’t contain the diagrams..
UML Use case diagram:

The complete workflow spans across two systems:
Workflow steps generally occurred in the following order: from top-left corner going down then moving to the top right corner and going down. Note that the workflow isn’t strictly linear, reviewing steps obviously lead to corrections up the editorial chain. Moreover some versions were edited first and published before others.
Since KDL works in an agile fashion, the steps were developed, tested and used incrementally and iteratively. This allowed us to give the researchers a working environment they can work on before it was fully functional. Indeed, our encoding model for the unsettled regions came quite late as we needed some draft manuscript and version XMLs to help us analyse those specific requirements and design an encoding schema that works well across both system and isn’t too complicated for the editors.
The manuscripts metadata were imported into Archetype by a python script from an Excel spreadsheet provided by the research team. Further cataloguing was done using the existing backend environment within Archetype.
The conversion of the content from Archetype to the Public system is automated thanks to the Archetype Data API.
The adoption of Archetype helped us save a lot of development time and focus directly on additional features such as the text encoding and the synchronisation of the regions across the various texts. Three of the research partners were already familiar with the framework through their participation in the Models of Authority project (developed by DDH).
However, given that Archetype is a legacy application built on an obsolete software stack this customised instance cannot be maintained much longer beyond the end of this project. It will be taken down, packaged up as a docker instance for archival on github. At which point the editions on the live website are considered final.
The conceptual data model was created by Paul Caton in collaboration with the research team.
This was later adapted into a logical model by Geoffroy Noel to facilitate our implementation in Django ORM and the derived database schema.
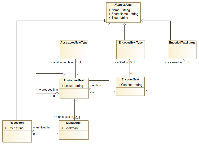
UML Class diagram:

The main difference with the conceptual model is the generalisation of the concept of group.
In COTR a version represents of group of texts abstracted from a manuscripts.
Here we consider a work as group of versions. We thus have a hierarchy of groups:
manuscripts into version, versions into work.
This is modeled by the recursive association (grouped into) from AbstractedText to itself
and the AbstractedTextType class which represents the level in the grouping hierarchy:
“manuscript”, “version” or “work”.
Only an AbstractedText of type “manuscript” can be linked to a Manuscript instance and has a “locus”.
Versions and Work obviously cannot be located into a single physical document.
There are actually two dimensions of abstractions:
Since each AbstractedText is edited in Latin and in English by the researchers,
we have also generalised that aspect into the EncodedText class.
The class represents a single edition of an AbstractedText
and its attribute Content holds the text marked-up as XML (see Encoding section below).
EncodedTextType specifies the type of edition: “transcription” or “translation”.
EncodedTextStatus represents the editorial status of the EncodedText: “draft”, “public”.
Only editions marked as “public” are visible on the public website.
NamedModel is a special class, each class connected to it inherits from its attributes:
Name: a fully descriptive label that can be displayed on screenShort Name: a shorthand (e.g. a siglum, or an abbreviated form)Slug: an memorable identifierFor instance an AbstractedText could have the following attributes:
See separate documentation of the public Web APIs to search and browse the editions.
The XML encoding of the texts is an adaptation of TEI semantic into XHTML format. It can therefore be directly displayed and edited in the web-based Text Editor of Archetype and rendered directly on the live website with CSS styling. However although the mark-up is valid HTML, it is designed to map unambiguously to TEI. It is possible to export any text into TEI by applying an XSLT transform. The XHTML content is saved in the relational database for long term storage alongside a plain text derivative for indexing and live searches. This approach has been used in many projects based on the Archetype framework; it is web-friendly and integrates very well with the rest of the rich editorial environment.
The texts can be downloaded in TEI format with the Web API.
See separate documentation of the few elements we have borrowed from TEI.
This minimal TEI schema is also available in ODD format.
In our TEI export we have used a seg (type=”unsettled”) for the unsettled regions and the critical apparatus elements to express the alternative readings at the Version and Work levels.
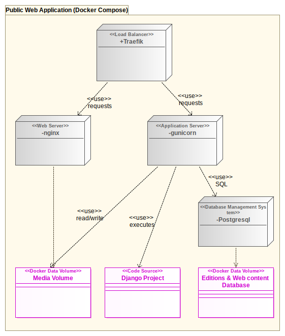
UML Deployment diagram:

The web application was developed using two python 3 web frameworks:
We have used the Django Cookie Cutter stack, which is deployed with Docker and comes with postgresql for the relational database, nginx as a web server for the media assets, gunicorn to run the Python application and Traefik as a reverse proxy.
The source code of the Django project itself is open source and included in this COTR repository.
The search page and the text viewer on the public website are implemented by the ctrs_text Django app.
Each node (grey box) in the above diagram is a separate Docker container. See the docker-compose file for the specification details.